2
锌离子测定方法的对比分析
随着工业生产的发展,工业循环冷却水用量越来越大,世界各地均出现了不同程度的供水不足。为解决水资源紧张,许多系统通过提高浓缩倍数来达到节水效果。然而,随着浓缩倍数的提高,水中杂质浓度上升,水质也愈发复杂。在此背景下,要保证系统稳定运行,准确测定循环冷却水中各物质的浓度就显得尤为重要。以常用的缓蚀剂锌盐为例,其释放的锌离子是一种阴极性缓蚀剂,通过在金属表面形成保护膜来发挥作用。运行中对其浓度有明确要求,一般需根据水质情况控制在0.5至2ppm的范围内。
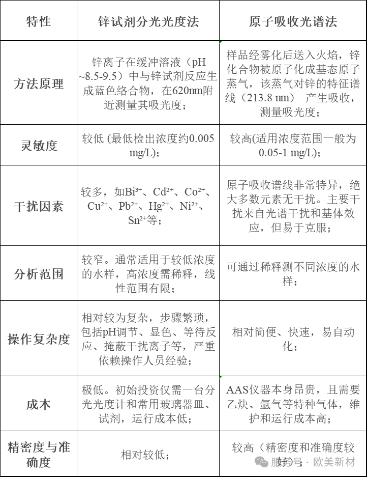
锌离子的浓度检测与控制是循环冷却水系统运行过程中控制的关键指标。我们一般会通过两种方法来检测循环冷却水系统中的锌离子,锌试剂分光光度法和原子吸收法。这两种方法是不同时代的典型代表:分光光度法(图1)是经典湿化学分析的典范,而原子吸收法(图2)则是现代仪器分析的标配。它们在工作原理、性能和适用场景上有着根本性的区别。

图1. 北京普析紫外可见分光光度计

图2. 美国珀金埃尔默PinAAcle 900T原子吸收光谱仪

表1 两种方法详细的对比分析
用由国家标准物质中心提供的氧化锌纯度标准物质,配制锌离子含量为100mg/L和2mg/L的的实验水样,用锌试剂分光光度法和原子吸收法进行检测,检测结果见表2,表3。

表2.已知锌离子浓度100mg/L实验水样两种方法分析结果

表3.已知锌离子浓度2mg/L实验水样两种方法分析结果
实验表明,原子吸收法精密度高,尤其适合高浓度锌的精确测定;而分光光度法对低浓度日常监测同样可靠,且成本更低,是中小企业的性价比之选。
欧美新材不仅拥有经验丰富的技术团队,能娴熟运用分光光度法为您进行经济高效的日常监测,更配备了如美国珀金埃尔默PinAAcle 900T等高端原子吸收光谱仪。选择欧美新材,即为您的水系统上了双保险,助您精准掌控水质,保障长效稳定运行。